Startseite
Wetter und Klima
Hilfe zu den Tagesmeteogrammen
10-Minuten-Karten
Tageskarten
Monatskarten
Meteogramme
Zeitreihen
Tageszeitreihen
Rekordlisten
Rekorde einer Station
Datenverfügbarkeit
MTWetter
Deutscher Wetterdienst
Astronomie (Station)
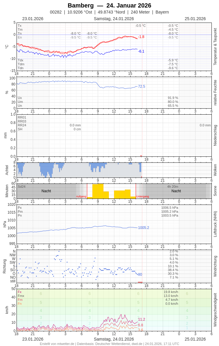
Tagesdiagramm
Tägliche Übersicht
Monatsdiagramm
Hilfe
Impressum
Datenschutz
Seite teilen
Link
<img> + Link
[img] + Link
Meteogramm teilen
Link
<img>
[img]
1
2
3
4
5
6
7
8
9
10
11
12
13
14
15
16
17
18
19
20
21
22
23
24
25
26
27
28
29
30
31
Januar
Februar
März
April
Mai
Juni
Juli
August
September
Oktober
November
Dezember
2026
2025
2024
2023
2022
2021
2020
2019
2018
2017
2016
2015
2014
2013
2012
2011
2010
2009
2008
2007
2006
2005
2004
2003
2002
2001
2000
1999
1998
1997
1996
1995
Meteogramm
Mittelwind
Windspitzen
?
M